Think Your Password is Enough? Think Again!
Most people believe that a complex password, coupled with two-factor authentication (2FA), provides impenetrable security. The logic seems sound: even if your password is compromised, an attacker would still need physical access to your phone to breach your account, right? Well, not quite!
Today, I’m going to shatter this common misconception by introducing you to one of the many ways attackers can not only steal your login credentials but also circumvent the additional layer of security provided by 2FA, potentially gaining access to your online accounts. Yes, even robust security measures like random passwords and 2FA may not suffice without proper security practices.
In this post, I’ll dive into Evilginx, a sophisticated and powerful man-in-the-middle framework that equips attackers to execute advanced and effective phishing attacks. This tool is capable of creating convincing replicas of login pages from well-known platforms such as Instagram, Office365, WordPress, Outlook, Reddit, Amazon, Airbnb, TikTok, Facebook, GitHub, Okta, and many others, making it a formidable threat to online security.
Stay tuned as we explore how Evilginx can turn the tables on what you thought was safe!
How the Attack Works
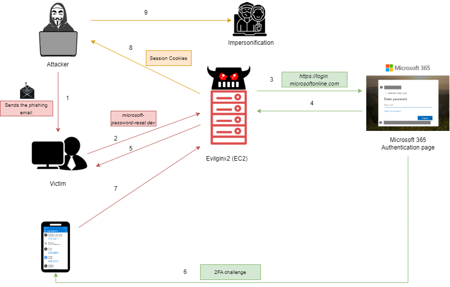
Evilginx can be set up on various platforms such as AWS EC2, Raspberry Pi, or any on-premises server. This server acts as a proxy, which means it sits between the legitimate website and the user, intercepting communications. Let’s demystify some of these terms with an easy-to-follow diagram representing the attack flow:

Evilginx is essentially placed in the middle of the communication between you and the real authentication server you intend to access. Technically, this setup is known as a “proxy” – a device or program that acts as an intermediary for requests from clients seeking resources from other servers. In this scenario, the proxy is controlled by the attacker, who installs Evilginx on it. This allows the attacker to capture your traffic, including your login credentials.
In a standard connection without Evilginx, your data would travel directly to the intended server without interception. However, the attacker needs to redirect your traffic to their proxy. This redirection can be achieved through various methods, including phishing campaigns, DNS poisoning, malware, or other types of cyberattacks.
For clarity, let’s consider a phishing email scenario:
- Phishing Email Creation: The attacker sends a convincing phishing email to the victim.
- Link Activation: If the victim believes the email is legitimate, they will click on a link within the email.
- Traffic Interception: This link directs the victim to what appears to be a legitimate authentication page. However, unbeknownst to the victim, all data transferred from their browser is intercepted by the Evilginx proxy.
- TLS Termination: To the victim, everything appears normal, even secure, because Evilginx can handle HTTPS connections, displaying the secure padlock icon in the browser. However, while the secure connection is made to look intact, Evilginx decrypts and then re-encrypts the traffic, gaining access to all transmitted data, including usernames and passwords.
- 2FA Interception: Even when the victim receives a 2FA token on their device (e.g., via the Google Authenticator app) and inputs it, the authentication process appears to proceed normally. The website, believing it is interacting with the legitimate user, issues a session token. This session token, however, is also captured by Evilginx.
- Session Hijacking: After the authentication process, the user is redirected to the genuine website, thinking they have securely logged in. Meanwhile, the attacker can use the stolen credentials and session token to impersonate the victim, completely bypassing 2FA security.
The core of Evilginx's functionality lies in its phishlets—specially crafted templates that replicate the login pages of popular online services. These phishlets are designed to be indistinguishable from the real thing, thus increasing the likelihood of a victim entering their credentials. Recent developments in Evilginx have focused on improving the user experience, such as better handling of HTTPS connections and encouraging the use of custom phishlets for more targeted attacks.

All the tools and techniques described above are intended solely for educational purposes and ethical penetration testing. They should never be used for malicious activities or unauthorized access.
In summary, while Evilginx is a powerful tool for understanding vulnerabilities in modern web security practices, it underscores the necessity for continuous advancement in cybersecurity defenses. For those interested in a deeper understanding of how Evilginx functions and the technical intricacies of such attacks, I encourage you to engage in the discussion below. Your questions and insights could lead to a more detailed exploration or a follow-up post dedicated to demystifying the technical aspects of these security threats.